アドバネットのCSR Advanet's Corporate Social Responsibility スクロールする 4
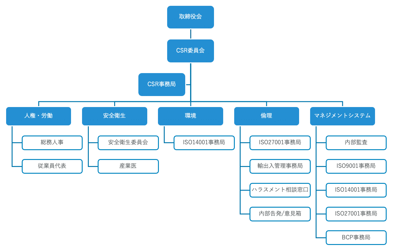
CSR推進体制
3
認証取得
2
行動規範
1
CSRポリシー

CSRポリシー

そしてサステナブル・カンパニーへ

 

近年、企業が「良き企業市民」として果たすべき社会的役割の重要性がますます高まっています。アドバネットは、国内のみならず世界で企業活動を展開するEurotechグループの一員として、幅広いステークホルダーの信頼が得られるよう様々な取り組みを行っています。

 

環境保護に対する正しい理解と、その対策の実践などは言うまでもなく、納税や雇用という社会の安定装置としての 機能を果たすために、お客様へ高品質の製品を提供しています。

 

また、アドバネットでは企業の持続的発展のために豊かな個性を持った人材を採用・育成し、全従業員が安心して働ける職場環境の実現に努めています。新規卒業者・経験者・女性・障害者等の採用を積極的に進めるとともに、継続雇用制度を導入し高年齢者の経験・技術の活用を図っています。自発的な人材育成の支援も進めています。さらに全従業員が生活と仕事の両立ができるように、労働時間の適正管理や育児・介護に係わる諸制度の改善に取り組んでいます。

 

このようなことを企業市民としての責務と考えるとともに、社会、そして人に対して還元していくことを強く意識しています。

 

アドバネットは、“社会に生かされ続けるサステナブル・カンパニー”を目指して、今後とも様々な取り組みを行ってまいります。

Advanet CSR

行動規範

改訂日:2019年6月19日

人権・労働

安全衛生

環境

倫理

マネジメントシステム

行動規範の目的および適用範囲

本行動規範は、アドバネットの全従業員に対して適用されます。

本行動規範は、アドバネットの全従業員が、アドバネットのポリシーに沿って法令や規制・社内諸規定・取引先の契約などを順守し倫理的な行動を行うこと、行動に伴うリスクを想定し回避すること、そして継続的に改善することを目的としています。

人権・労働

  • 雇用の自主性:全従業員の雇用における自由選択を保証し、彼らに強制的な労働を行わせません。
  • 若年労働者:最低就業年齢に満たない児童対象者を雇用しません。若年労働者を対象とした関連法規を遵守します。
  • 労働時間:各国・各地域の法定限度を超えないよう、全従業員の労働時間・休日・休暇を適切に管理します。
  • 賃金および福利厚生:全従業員に支払われる報酬は賃金関係法令に準拠し、不当な賃金減額を行いません。
  • 人道的待遇:全従業員の人権を尊重し、各種ハラスメントをはじめとする精神的、肉体的な抑圧など、非人道的な扱いを禁止します。
  • 差別の排除:全従業員のアイデンティティを保護し、非合法な差別のない職場づくりに尽力します。
  • 結社の自由:団体交渉の実施や労使間協議を実現する手段としての従業員の団結権を尊重します。

安全衛生

  • 職場上の安全:職場の安全に対するリスクを評価し、適切な管理手段をもって安全を確保します。
  • 緊急時の備え:全従業員の生命・身体の安全を守るため、緊急事態を想定の上、対応策を準備し職場内への周知を徹底します。
  • 労働災害および疾病:労働災害および労働疾病の状況を把握し、適切な防止策を講じます。
  • 産業衛生:全従業員の化学的・生物学的・物理的物質への影響を特定・評価・管理します。安全基準を超えないよう管理によるための対策を講じます。
  • 身体に負荷のかかる作業:身体的に負荷のかかる作業を特定し、作業環境、作業行動の適切な管理を行います。
  • 機械の安全衛生:生産機械およびその他の機械の安全対策が適切か監視します。
  • 衛生設備、食事、および住居:全従業員の生活のために提供される施設の安全衛生美化を保持します。
  • 安全衛生のコミュニケーション:安全衛生規定を施設内に掲載し、安全衛生に関する季節的な注意呼びかけを、社内報により定期的におこないます。

環境

  • 環境許可証と報告:必要とされるすべての環境許可、承認、および登録を取得し、最新の状態に維持するとともに、その運用および報告に関する要件を遵守します。
  • 汚染防止と省資源化:汚染源における汚染防止設備の設置、生産、保守、設備プロセスの変更を通じて、汚染物質の排出および廃棄物の発生を最小限に抑えます。
  • 有害物質:環境汚染の可能性のある化学物質およびその他の物質の管理を行い、それらの物質から派生する環境リスクの低減に取り組み、使用禁止の化学物質を製品製造工程から排除します。
  • 固形廃棄物:固形廃棄物(非有害廃棄物)を特定、管理、削減するとともに、それらの責任ある廃棄およびリサイクルに努めます。
  • 大気への排出:生産過程で発生する有害物質の大気への排出を放出前に確認し、定期的なモニタリング、管理、処理を実施すると同時に、排気管理システムの監視に努めます。
  • 材料の制限:リサイクルおよび廃棄に関する表示法、ならびに特定物質の製品内および製造過程における使用を禁止または制限するすべての法律、規定および顧客要件を遵守します。
  • 水の管理:節水および汚染物質の水路への混入の防止に努めます。
  • エネルギー消費および温室ガス効果の排出:事業活動の全ての段階で資源やエネルギーの無駄をなくし、CO2をはじめとした温室効果ガスの排出量を削減します。
  • 周辺環境:周辺の生活環境に配慮し、異臭、交通、騒音、振動などの問題に取り組み、地域住民との良好な関係を構築します。

倫理

  • 健全な企業活動:政治・行政との健全かつ正常な関係を保ち、あらゆる種類の贈収賄、汚職、恐喝および横領を一切禁止する方針を保持します。
  • 不適切な利益の排除:すべてのステークホルダーとの関係において不適切な利益の供与や受領を行いません。また、反社会的勢力に不適切な利益を供与しません。
  • 情報の公開:適切な企業情報を法的に権利を有する団体に積極的かつ公正に開示するとともに、当社の情報資産を不正アクセスから確実に保護します。
  • 知的財産:他者の知的財産権を尊重するとともに、当社の知的財産権を適切に評価します。
  • 適切な輸出管理:武器や軍事転用可能な貨物・技術が安全を脅かすおそれのある国家やテロリストなどに渡ることを防ぐため、当社製品・技術情報などを輸出、提供する際は、外国為替および外国貿易法(外為法)および関連する他の法令等に基づき輸出管理を行います。
  • 公平な事業、広告、競争:公正・透明・自由な競争を阻害する競争制限的行為を禁止します。
  • 匿名性の確保、報復の排除:不正行為などを告発した社内外の内部告発者に関する情報を保護するとともに、一切の報復行為を禁止します。
  • 責任ある鉱物調達:金融規制改革法に基づきコンゴおよび周辺紛争地域で産出される武装勢力の資金源となる紛争鉱物の不使用に協力します。
  • 情報セキュリティ:全従業員、すべての取引先の個人情報を含むあらゆる情報資産を適切に管理・保護します。

マネジメントシステム

  • 会社の取り組み:ISO9001、ISO14001、ISO27001といった認証規格に加え、RBA(責任ある企業同盟)に則った人権・労働、安全衛生、環境、倫理における総合的なCSRマネジメントシステムを運用します。
  • 経営幹部の説明責任と責任:管理体制の機能性と取り組みの実施状況を定期的にレビューする会社の代表者を選定します。
  • 法的要件および顧客要件:変化する法的要件や顧客のニーズに対応できる活動を継続的におこない、社会に貢献できるものづくりをおこないます。
  • リスク評価とリスク管理:法令順守、環境・安全衛生、業務に関連する労働慣行や倫理リスクに関する状況を特定するプロセスを構築し、特定されたリスクの重要性を相対的に判定し、適切な手順と管理を実施します。
  • 改善目標:社会および環境における取り組みを改善するための方針、目標および実施計画を策定し、その実施状況や結果を定期的に評価します。
  • トレーニング:全従業員が本行動規範および本行動規範の基礎となる各種法令または会社の規定に従った行動がとれるよう、必要な教育・訓練を実施します。
  • コミュニケーション:会社の方針、活動内容、期待、および業績に関する明確かつ正確な情報を全従業員、すべての取引先に伝達するうえで必要なプロセスを構築・維持します。
  • 労働者のフィードバックと参加、苦情:本行動規範に定めた実践事項および条件に関する全従業員の理解度と意見内容を把握し、継続的改善につなげるプロセスを構築・維持します。
  • 監査と評価:社会および環境に関する法令や規制、本行動規範、顧客からの要求事項への適合状況を確認するため、定期的に評価します。
  • 是正措置プロセス:本行動規範に関連する評価、検査、調査、レビューによって見つかった不適合について、適切な期間内に再発防止の検討を行い、是正措置を実施します。
  • 文書化と記録:業務上必要と思われる情報は、文書またはデータ等に記録し、文書管理規定に従って適切に整理・保存・管理・廃棄します。
  • サプライヤーの責任:本行動規範の要件を協力会社に伝達し、サプライチェーンにも協力を要請します。

通報への対応

法令や規制違反、本行動規範を含む社内諸規定違反、またはその恐れのある事実を発見した者は通報先に報告します。

通報された事項は、速やかに調査を行い事実を確認し、最善の措置をもって解決します。

通報者が不正の目的を持たずに通報先に報告した場合、これを理由に解雇その他の不利益な取扱いを行いません。

認証取得

ISO 9001

ISO 14001

ISO 27001

CSR推進体制

Advanet CSR Organigram

EurotechグループのCSR

Eurotechのビジネスにおいて、「社会的責任」は忘れてはならない重要な要素です。

 

私達Eurotechは、企業の成長、技術革新、および事業成果を追求する一方で、同時に生活環境、労働基準、人権とのバランスを取ることも目標としています。このコミットメントは当社の企業理念、経営方針、経営行動に反映されており、これによって創造性と革新性を高め、順調な営業成果を上げ、ひいては当社の株主からの信頼をより強固にすることを目指しています。

 

私達は、会社組織にとっての資本を着実に増強することに加え、従業員をサポートし、当社と社会との関係の発展に努めています。これは、当社の競争力、安定性、および長期的存続を確実にするために欠くことのできない投資であると私達は考えています。

about_eurotech