Adpci1552A

PCI ARCNET Interface Board

カテゴリー: タグ: ,

 

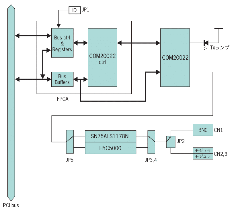
標準で非絶縁型RS485トランシーバを搭載する他、HYC5000といった絶縁型トランシーバも搭載可能です。基板サイズは、省スペース型のパソコンでもご使用頂ける、LowProfile対応です。

 

製品型式は、非絶縁型RS485搭載のAdpci1552Aと、絶縁型RS485搭載のAdpci1552A-5000がございます。詳しくはデータシートをご参照ください。

  • PCI対応のARCNETボード
  • Microchip製COM20022を搭載
  • 非絶縁型RS485トランシーバを標準装備
  • 絶縁型トランシーバHYC5000搭載可能
  • 同軸ケーブル、ツイストペアケーブル使用可能
  • LowProfile対応(LowProfile用ブラケットを付属)
カスタム製品にご興味のある方は問い合わせください。