E-070

EtherCAT® 24ch RTD Slave Device

カテゴリー: タグ: , , ,

 

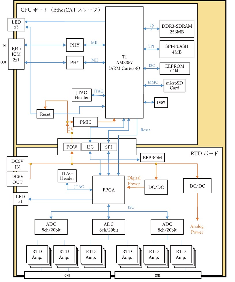
E-070は、CPU(EtherCAT®スレーブ)ボードとRTDボードの2枚で構成されています。

 

RTDボードでRTDセンサ入力を受け、20bit A/Dコンバータでデジタル値に変換します。CPUボードは、AD変換値から温度換算の処理を行い、EtherCAT®ネットワーク経由でEtherCAT®マスタに温度を通知します。

  • EtherCAT®ネットワークに接続可能なRTDモジュール
  • 温度測定センサとして、Pt100またはJPt100のRTDを24本接続可能
  • 4線式での測定
  • 温度の測定精度は±0.1℃
  • 温度分解能0.001℃
  • 入力チャンネルごとにRTDを含むケーブルの断線を検出
  • 5V単一電源で動作
  • 温度測定範囲 −20℃~80℃
カスタム製品にご興味のある方は問い合わせください。